私たちが日常生活を送る中で、突然の強制捜査が行われることがあります。これが何を意味するのか、どのようなプロセスが関わっているのかを理解することは、非常に重要です。強制捜査は、法律の執行機関が犯罪の証拠を収集するために行う行動であり、その影響は個人や社会全体に及びます。
強制捜査の概念
強制捜査は、法律の執行機関が犯罪に関する証拠を収集する過程で行う重要な行動です。このプロセスには、明確な定義と目的があります。
定義と目的
強制捜査には、以下のような定義と目的があります。
このように、強制捜査には多くの目的が存在し、社会の秩序を維持するための重要な手段です。
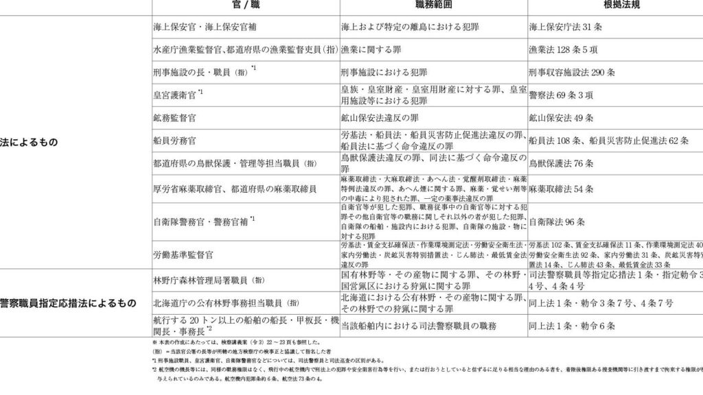
法的根拠
強制捜査を行う際には、以下の法的根拠が重要になります。
強制捜査の種類
強制捜査には、基本的に2つの主要な種類があります。私たちは、これらの違いを理解することで、強制捜査の法的な枠組みをよりよく把握できます。
令状による捜査
令状による捜査は、法的な手続きを経て行われる捜査です。このプロセスには、以下の要素が含まれます。
また、令状による捜査は、捜査対象者の権利を尊重する義務があります。捜査の過程で不当な取り扱いがあった場合、証拠が無効になる可能性があります。私たちとしては、法律の適正な運用が重要であると考えています。
令状なしの緊急捜査
令状なしの緊急捜査は、特定の緊急事態において実施されます。この種の捜査には、以下の基準があります。
強制捜査のプロセス
強制捜査は、特定の手順に従って行われます。このプロセスの理解は、法的な枠組みや捜査の効率を把握するために重要です。以下に、捜査の手順と捜査官の役割を詳しく説明します。
捜査の手順
強制捜査の手順は、以下のように整理できます。
これらの手順は、法の遵守を確保し、被捜査者の権利を守るために設計されています。
捜査官の役割
捜査官は、強制捜査において重要な役割を果たします。その具体的な役割は、以下の通りです。
強制捜査の影響
強制捜査は、個人や社会にさまざまな影響を及ぼします。その影響について詳しく見ていきます。
社会への影響
強制捜査は、社会全体の信頼や法の秩序に関わる重要な要素です。具体的には、以下のような影響があります。
このように、強制捜査は直接的な法の適用だけでなく、社会全体の治安や信頼にも影響を及ぼします。
個人の権利への影響
強制捜査は、個人の権利や自由にも深刻な影響を与えることがあります。これには以下のポイントが含まれます。
結論
強制捜査は私たちの生活に深く関わっておりその影響は計り知れません。法律の執行機関が適切に機能するためには強制捜査の理解が不可欠です。私たちはこのプロセスが個人の権利を尊重しつつ社会の安全を守るために行われることを忘れてはいけません。
強制捜査の種類や手続きについて知識を深めることで私たちは自身の権利を守ることができます。またコミュニティの信頼を築くためには透明性と公正な法の執行が重要です。今後も私たちの周囲で起こる強制捜査について注視し理解を深めていきましょう。
